西洋占星術:古典的分裂について

星占いを知りたい
先生、『Classic Schism(古典的分裂)』ってどういう意味ですか?

西洋占星術研究家
『古典的分裂』は、西洋占星術の用語で、特定の天体の組み合わせと配置が関係しているんだよ。具体的には、キロンと太陽、キロンと土星、キロンと水星、そして太陽と海王星といった組み合わせだね。これらの天体同士が困難な角度(90度や180度)で結びついていると、『分裂』が起こりやすいと考えられているんだ。

星占いを知りたい
天体同士が困難な角度で結びついていると、どうして『分裂』が起こるんですか?

西洋占星術研究家
これらの天体の組み合わせは、それぞれが象徴する事柄に葛藤や緊張を生み出しやすいと考えられているからなんだ。例えば、キロンは『傷』や『癒し』を、土星は『制限』や『試練』を表す。これらの天体が困難な角度で関わると、傷を負った部分が試練によって刺激され、関係が壊れやすくなると解釈されるんだよ。他の組み合わせも同様に、それぞれの象徴する事柄が葛藤を生み、結果として『分裂』に至る可能性が高まると考えられているんだ。
Classic Schism:とは。
西洋の星占いにおいて、魔術師協会が使っている言葉に「古典的分裂」というものがあります。これは、ケイロンと太陽、ケイロンと土星、ケイロンと水星、そして太陽と海王星といった天体の関係に注目したものです。これらの天体の間で、葛藤を表す配置(スクエア、オポジション)がある場合、関係が壊れてしまうことが多く、そのため「分裂」という言葉が使われています。
はじめに

人と人との繋がりは、時に喜びにあふれ、時に複雑な様相を呈します。まるで夜空に輝く星々の配置が、地上の人間模様を映し出す鏡であるかのように、西洋占星術は、天体の動きを通して、人間関係の深淵を照らし出します。
この、古くから伝わる知恵の体系において、「古典的分裂」という概念は、人間関係における課題や葛藤を理解する上で重要な鍵となるでしょう。この概念は、MAGI協会が提唱するもので、太陽、土星、水星、海王星、そして近年注目を集める小惑星キロン、これらの天体の相互作用、特に困難な角度を形成する配置に注目します。
太陽は、私たちの自我や人生における目的を表し、土星は制限や試練、水星はコミュニケーションや思考、海王星は夢や理想、そしてキロンは心の傷や癒しと関連付けられています。これらの天体が、特定の角度で配置されると、まるで糸が絡まるように、人間関係に緊張や不調和が生じやすくなると考えられています。
例えば、太陽と土星の困難な配置は、責任や義務感の重圧からくる摩擦を生み、水星と海王星の困難な配置は、誤解やコミュニケーションの行き違いを招く可能性があります。また、キロンがこれらの惑星と困難な角度を形成する場合は、過去の心の傷が人間関係に影を落とすことを示唆しています。
しかし、これらの困難な配置は、必ずしも破局を意味するものではありません。むしろ、これらの配置は、私たちが人間関係においてどのような課題に直面しやすいか、そしてどのような学びを得ることができるのかを示す道しるべとなるのです。天体の配置を読み解くことで、私たちは、自分自身と向き合い、相手を理解し、より良い関係を築くための知恵を手に入れることができるでしょう。
| 天体 | 象徴 | 困難な配置が示唆する課題 |
|---|---|---|
| 太陽 | 自我、人生の目的 | 責任や義務感の重圧からくる摩擦 |
| 土星 | 制限、試練 | 責任や義務感の重圧からくる摩擦 |
| 水星 | コミュニケーション、思考 | 誤解やコミュニケーションの行き違い |
| 海王星 | 夢、理想 | 誤解やコミュニケーションの行き違い |
| キロン | 心の傷、癒し | 過去の心の傷が人間関係に影を落とす |
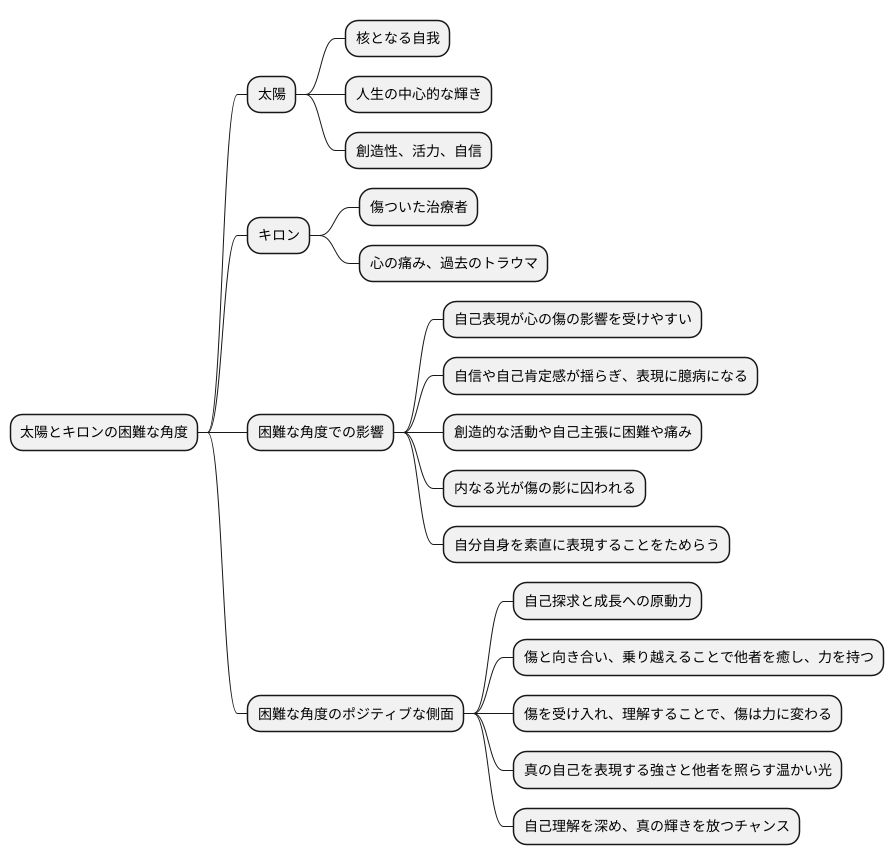
キロンと太陽:傷と自己表現

太陽は、私たち一人ひとりの核となる自我、いわば人生における中心的な輝きを表しています。それは、創造性や活力、自信といった人生を彩る大切な要素を象徴する星です。一方、キロンは占星術において「傷ついた治療者」と呼ばれ、心の奥底にしまい込まれた痛みや、過去のトラウマを象徴する星です。この二つの星が、互いに困難な角度で位置する時、私たちの自己表現は、深い心の傷の影響を受けやすくなります。
太陽の輝きが、キロンの影に覆い隠されてしまうかのように、本来持つべき自信や自己肯定感が揺らぎ、表現することに対して臆病になってしまうことがあります。創造的な活動や自己主張において、困難を感じたり、痛みを伴ったりすることもあるでしょう。まるで内なる光が、傷ついた心の影に囚われて、自由に輝きを放てない状態です。過去のつらい経験や、癒えない心の傷が、自己表現の妨げとなり、自分自身を素直に表現することをためらってしまうかもしれません。
しかし、キロンと太陽の困難な角度は、必ずしも悪い影響ばかりではありません。むしろ、自己探求と成長への大きな原動力となり得ます。キロンは「傷ついた治療者」と呼ばれるように、自身の傷と向き合い、乗り越えることで、他者の痛みにも寄り添い、癒しを与える力を持つと言われています。太陽の輝きを取り戻すためには、キロンの示す傷と真摯に向き合う必要があります。過去の痛みを否定したり、隠したりするのではなく、受け入れ、理解することで、傷は力へと変わっていきます。その過程は決して楽ではありませんが、乗り越えた先には、真の自己を表現する強さと、他者を照らす温かい光が待っているのです。困難な配置だからこそ、自己理解を深め、真の輝きを放つチャンスと捉えることができるでしょう。

キロンと土星:制限と責任

土星とキロン、この二つの星が互いに難しい角度を持つ時、人は責任や制限に対して、心の奥底に潜む痛みを感じやすくなります。土星は、私たちに試練や課題を与え、責任感や規律を学ぶことを促す星です。一方、キロンは、心の傷や過去の痛みを象徴する星です。この二つの星が葛藤を起こすと、まるで過去の痛みが重荷となって、前に進むことを阻んでいるように感じられるかもしれません。責任を負うこと、あるいは自由を制限されることに対して、強い抵抗感や恐れが生まれるのです。
例えば、仕事で責任ある立場を任された時、あるいは何らかの制約の中で活動しなければならない時、過去の失敗や苦い経験が蘇り、自信を失ってしまうかもしれません。あるいは、責任逃れをしたり、制限を破ろうとする衝動に強く駆られる可能性もあります。これは、過去の傷が癒えず、心の奥底で今も痛み続けていることの表れです。
しかし、この困難な星の配置は、決して悪いことばかりではありません。むしろ、責任感と自己規律を学ぶための、貴重な機会と捉えることができます。土星は、私たちに忍耐強く努力することを教え、キロンは、過去の痛みと向き合い、それを乗り越える力を与えてくれます。
過去の痛みを直視し、その経験から学びを得ることで、真の成長へと繋げることができるのです。困難な状況に立ち向かい、責任を積極的に受け入れることで、自信と強さを身につけていくことができます。そして、最終的には、過去の傷を癒やし、制限を乗り越えて、自分らしい人生を歩むことができるようになるでしょう。土星とキロンの葛藤は、試練であると同時に、大きな成長のチャンスでもあるのです。
| 星の組み合わせ | 影響 | 具体的な状況 | 克服方法 | 結果 |
|---|---|---|---|---|
| 土星とキロンの困難な角度 | 責任や制限に対する心の痛み、過去の痛みが重荷、責任への抵抗感や恐れ | 責任ある立場での過去の失敗の想起、制約下での活動における自信喪失、責任逃れや制限を破りたい衝動 | 過去の痛みと向き合い、経験から学びを得る、責任を積極的に受け入れる | 真の成長、自信と強さの獲得、過去の傷の癒し、制限の克服、自分らしい人生 |
キロンと水星:コミュニケーションの課題

心の傷と表現力の星が出会う時、言葉は時に重荷となります。水星は私たちの思考や言葉、コミュニケーションのあり方を示す星です。一方、キロンは心の古傷や、乗り越えるべき試練を象徴しています。この二つの星が、互いに困難な角度を取る時、私たちは言葉にするのが難しい痛みを抱え、伝えたい思いがうまく表現できないもどかしさを経験するかもしれません。
まるで喉元に何かが詰まっているように、言葉がスムーズに出てこなかったり、伝えたいことが相手に正しく伝わらず、誤解を生んでしまうこともあるでしょう。過去の心の傷が、言葉の壁となって立ちはだかり、円滑な意思疎通を阻むのです。傷ついた経験が、自己表現への恐れや自信の喪失に繋がり、コミュニケーションを難しくしているのかもしれません。
しかし、この試練は、深い共感と優しさを育むための、貴重な学びの機会でもあります。キロンは、傷を癒す力も持っています。自分の痛みと向き合い、その経験を通して他者の痛みにも寄り添うことができるようになるからです。自分の言葉で傷ついた経験があればこそ、同じように苦しむ人の気持ちが理解できる。だからこそ、相手の言葉に耳を傾け、その心の奥底にある真意を読み取ろうとする姿勢が大切です。
キロンと水星の困難な角度は、単なるコミュニケーションの障害ではなく、真のコミュニケーションを学ぶための試練なのです。自分の弱さと向き合い、それを乗り越えることで、他者とのより深い繋がりを築き、本当の意味での心の通い合いを経験できるようになるでしょう。言葉の重荷を、共感と思いやりの力へと変換していく、そのための大切な道のりが、そこには示されているのです。
| テーマ | 内容 |
|---|---|
| 水星とキロンの困難な角度 | 思考、言葉、コミュニケーションに影響を与える水星と、心の傷や試練を象徴するキロンが困難な角度を取ることで、言葉にしづらい痛みや表現の難しさ、誤解が生じやすい状況がもたらされる。 |
| 心の傷とコミュニケーション | 過去の心の傷が言葉の壁となり、円滑な意思疎通を阻む。自己表現への恐れや自信喪失につながる可能性がある。 |
| 試練と学びの機会 | 困難な角度は、深い共感と優しさを育む学びの機会。キロンの癒す力で、痛みと向き合い、他者の痛みに寄り添うことができる。 |
| 真のコミュニケーション | 相手の言葉に耳を傾け、真意を読み取ろうとする姿勢が大切。困難な角度は真のコミュニケーションを学ぶための試練であり、弱さと向き合い乗り越えることで、より深い繋がりと心の通い合いを経験できる。 |
太陽と海王星:幻想と現実

太陽と海王星という二つの星が、互いに難しい位置関係にある時、人は幻想と現実の境を見失いやすくなります。太陽は、私たちの核となる自我や個性を表す星です。一方、海王星は夢や理想、そして時には幻想といった、形のない曖昧なものを象徴しています。これらの星が互いに影響し合うことで、私たちは現実をありのままに見ることが難しくなり、まるで霧の中にいるように、どちらへ進めば良いのか分からなくなってしまいます。
海王星の影響は、まるで美しいベールのように私たちの目を覆い隠します。現実世界で起こる出来事を、ありのままに受け止めることができず、自分の都合の良いように解釈したり、過剰に美化して見てしまうのです。そして、非現実的な夢や理想を追い求めるあまり、現実とのギャップに苦しみ、失望や挫折感を味わうことになります。まるで砂漠で蜃気楼を追いかけるように、決して満たされることのない渇望感に苛まれるかもしれません。
しかし、この困難な配置は、必ずしも悪い面ばかりではありません。太陽と海王星の組み合わせは、豊かな想像力と創造性を育む土壌となります。芸術や音楽、そして精神世界といった分野において、この配置を持つ人は、他の人にはない独特の感性で素晴らしい才能を発揮する可能性を秘めているのです。現実をしっかりと見据えながらも、夢や理想を大切にすることで、人生はより豊かで彩り溢れるものになるでしょう。霧が晴れた時、初めて見える景色があるように、困難を乗り越えた先には、新たな世界が広がっているはずです。

分裂の克服:統合への道

人は誰でも心の中に相反する気持ちを抱えています。明るい希望と暗い不安、前進する勇気と現状維持への欲求。こうした心の揺らぎは、まるで一枚のコインの裏表のように、私たちの中に常に存在しています。時に、この相反する気持ちが激しくぶつかり合い、心が引き裂かれるような苦しみを感じることがあります。まるで、相反する二つの力が私たちを異なる方向へ引っ張り、身動きが取れなくなってしまうかのようです。こうした心の分裂は、私たちに大きな困難を突きつけます。集中力は散漫になり、決断力は鈍り、周囲との調和も乱れてしまうかもしれません。まるで、荒れ狂う嵐の中で舵を失った小舟のように、私たちは不安定な状態に陥ってしまいます。
しかし、この分裂状態は、決して乗り越えられない試練ではありません。むしろ、自分自身を深く見つめ直し、成長へと繋げる貴重な機会と捉えることができます。分裂の原因を探り、相反する感情を理解し、受け入れることで、私たちはより成熟した人格へと成長できるのです。自分自身と向き合うためには、静かな時間を持ち、自分の内なる声に耳を傾けることが大切です。日記をつけたり、瞑想したりするのも良いでしょう。そうすることで、心の奥底に潜む感情や欲求を認識し、整理していくことができます。また、他者との関係を見つめ直すことも重要です。自分の主張ばかりを押し付けるのではなく、相手の立場や気持ちを理解しようと努めることで、より良好な人間関係を築くことができます。
分裂を乗り越え、統合への道を歩むためには、現実と理想のバランスを保つことも大切です。理想だけを追い求めすぎると、現実とのギャップに苦しみ、失望してしまうことがあります。反対に、現実だけに甘んじていては、成長の機会を失い、停滞してしまうかもしれません。大切なのは、高い理想を掲げながらも、現実をしっかりと受け止め、一歩ずつ着実に前進していくことです。まるで、険しい山道を登るように、一歩一歩、着実に歩みを進めることで、最終的には山頂に到達し、素晴らしい景色を眺めることができるでしょう。心の分裂は、確かに辛い経験ですが、それを乗り越えることで、私たちはより強く、より賢く、より豊かな人間へと成長できるのです。

